

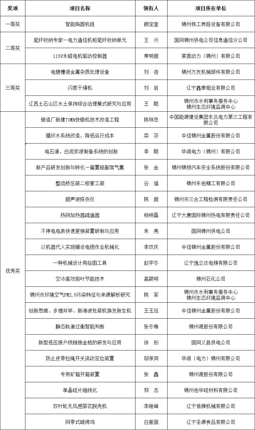
8月2日,由锦州市总工会、锦州市人力资源和社会保障局联合主办的锦州市第九届“状元杯”职工职业技能大赛暨全市职工创新成果转化大赛决赛在市职工会馆举行,经过预赛评审晋级决赛的12个项目成果主创人逐一上台做展示说明、与专家答辩,最终锦州铁工养路设备有限公司职工顾宝奎主创的智能捣固机组和锦州东佑精工有限公司职工孙玲主创的汽车发电机用高效率整流桥两个项目成果分别获得两个组别一等奖;国网锦州供电公司信息通信分公司职工王兴主创的电力通信机柜尾纤收纳单元等4个项目成果获得二等奖;锦州希尔达汽车零部件有限公司职工吴昊主创的一种超声波清理植绒产品浮绒设备等6个项目成果获得三等奖;此外,还有31个项目成果获得优秀奖,市总工会对获得一、二、三等奖和优秀奖的项目成果主创人分别奖励5000元、3000元、2000元、1000元的奖金。市人大常委会副主任、总工会主席袁力,市总工会党组书记、分管日常工作的副主席刘春荣,市人力资源和社会保障局副局长崔欣,市总工会副主席刘文全观看比赛,并为获奖选手颁奖。
今年是市总工会牵头持续深入开展职工创新成果转化大赛活动的第七年,经过在实践中不断探索、发展、完善,此项活动已经发展成为职工欢迎、企业受益、职企共建共享的品牌活动,取得了看得见摸得着的实际成效。一是充分激发了广大职工的创新创造热情。据统计,平均每年参赛的创新项目200余项,涉及到安全生产、提高效率、提升质量、创新技术、节能减排等各个领域,“小、实、活、新”成为此项活动的特色标识。值得一提的是,比赛在调动职工集智创新方面的积极影响已经广泛延伸到企业内部,90%以上的参赛企业将此模式结合内部实际加以固化,制定了活动方案、评比标准、奖励办法等,将活动引入常态化、长效化,营造了人人关注创新、人人支持创新、人人参与创新、人人都能创新的良好氛围。二是极大提升了广大职工的创新创效能力。举办创新成果转化大赛为广大一线职工提供了一个勇于展示才华、交流技能、提升素质的平台,使他们因岗位创新有更大的获得感和成就感,进而实现自身更好更快地成长。同时,各级工会助推企业扎实开展岗位练兵、技术交流、技能培训,鼓励引导广大职工踊跃参加技术革新、技术协作、合理化建议等活动,打造赛训一体化的工作格局,切实增强了职工的岗位创新能力。三是切实增强了广大企业的创新发展动力。岗位创新只有转化为生产力才是真正的创新。锦州市总和市人社局坚持问题导向,举办大赛紧贴企业生产经营实际、围绕破解难题重点深耕细做,坚持把群众性创新活动深度融入企业创新全局,在赋能企业创新发展上取得了看得见摸得着的成效。七年来,锦州市总工会累计收到职工申报创新成果1500余项,其中仅获奖的近200项创新成果每年就为企业创造(节约)经济效益4亿多元。
职工创新成果转化大赛是锦州市“状元杯”职工职业技能系列赛事的重要一项,对于进一步引导我市广大产业工人充分认识岗位创新的重要性,激发创新创造热情、提高创新水平和创新能力,推动创新成果转化具有重要意义。今后,市总工会将继续联合市人力资源和社会保障局在总结活动经验、创新活动方式、完善活动机制等方面持续发力,将此项大赛常态长效开展下去,为推动我市产业工人队伍建设改革和全市经济高质量发展提供强大的人才支撑。
锦州市第九届“状元杯”职工职业技能大赛暨全市职工创新成果转化大赛获奖项目名单
创新工作室创新成果转化组获奖名单