全国各地空降app下载,qq上300块4小时不限次数,同城信息月抛平台在线,全国高端商务接待私人订制入口

锦州市总工会
锦州市总工会
官方微信
官方微信
维权热线
职工互助
职工救助
官方微信
官方微信
维权热线
12351
辽工网上入会
职工互助
欢迎您访问 锦州市总工会网站!
今天是:
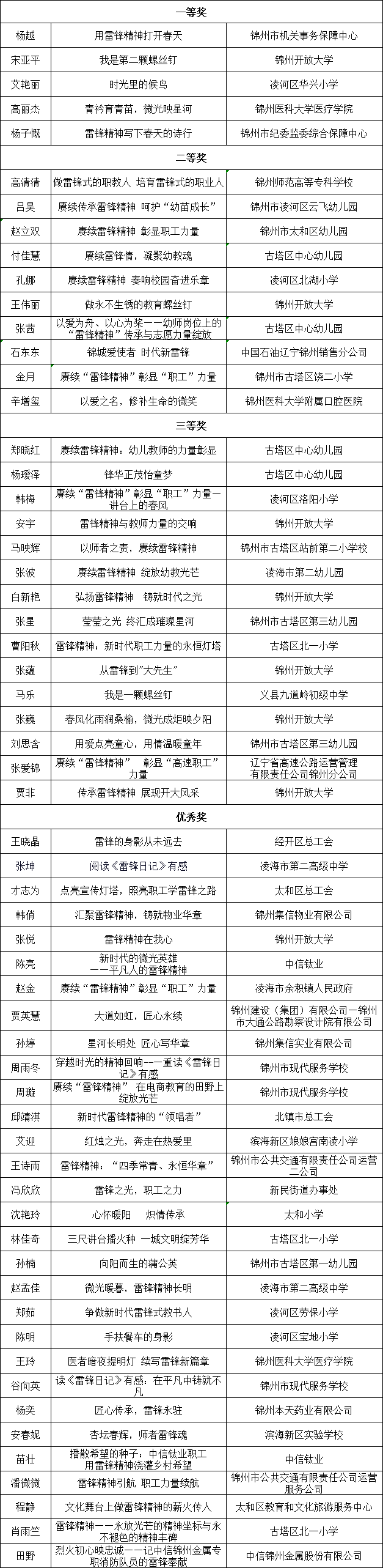
赓续“雷锋精神” 彰显“职工”力量全市职工征文活动结果出炉
上传时间:2025年04月03日 16:17:52 访问数量:3875

  为培育和践行社会主义核心价值观,弘扬“全心全意为人民服务”的雷锋精神和“奉献、友爱、互助、进步”的志愿精神,市总工会于三月在全市广大职工中开展赓续“雷锋精神” 彰显“职工”力量主题征文活动,共收到337篇作品,现将结果公示如下: